通通好学
优秀教学资源分享平台
首页
教育资讯
试卷下载
深圳高中
深圳中考地图
登录
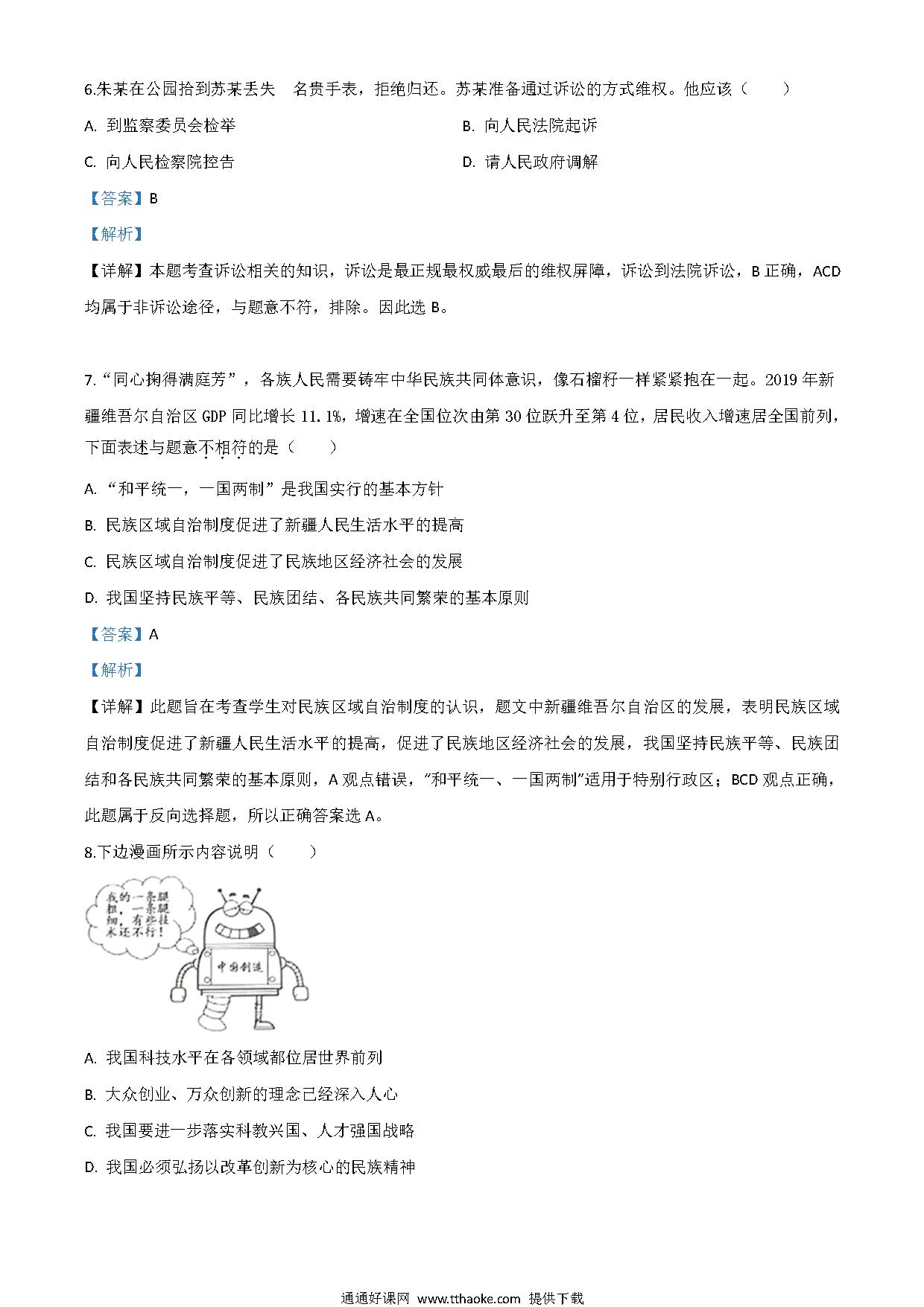
登录系统
最近访问
首页
免费试卷
中考试卷
政治
江苏省淮安市2020年中考道德与法治试题(解析版)
江苏省淮安市2020年中考道德与法治试题(解析版)
学科:
政治
年级:
中考试卷
教材版本:
人教版
上传:
2024年07月22日
下载试卷
(616.81KB)
打印试卷 (共1个文件)
文件列表(共 1 个文件)
江苏省淮安市2020年中考道德与法治试题(解析版).pdf
(667.46KB)
打印
下载
预览
显示剩余 1 张页面
相关试卷
更多
2023年重庆市中考道德与法治真题(B卷)(解析版)
2023年浙江省温州市中考道德与法治真题(原卷版)
2023年重庆市中考道德与法治真题(B卷)(原卷版)
2023年重庆市中考道德与法治真题(A卷)(解析版)
2023年重庆市中考道德与法治真题(A卷)(原卷版)
2023年浙江省温州市中考道德与法治真题(解析版)
2023年浙江省台州市中考道德与法治真题(原卷版)
2023年浙江省绍兴市中考道德与法治真题(原卷版)
2023年浙江省绍兴市中考道德与法治真题(解析版)
2023年浙江省台州市中考道德与法治真题(解析版)
最新上传
更多
2022考研数学(二)真题及答案解析
2018翻译硕士各校211翻译硕士英语作文题目汇总
2022考研数学(三)真题及答案解析
2024年考研政治真题及答案
2024年教育学真题及答案
2022年311教育学专业基础综合试题(部分试题)
2010全国硕士研究生入学统一考试(英语二)试题
2022考研数学一真题试题
2024年199管理综合真题及答案解析
2010年全国硕士研究生入学统一考试数学二试题