通通好学
优秀教学资源分享平台
首页
教育资讯
试卷下载
深圳高中
深圳中考地图
登录
登录系统
最近访问
首页
免费试卷
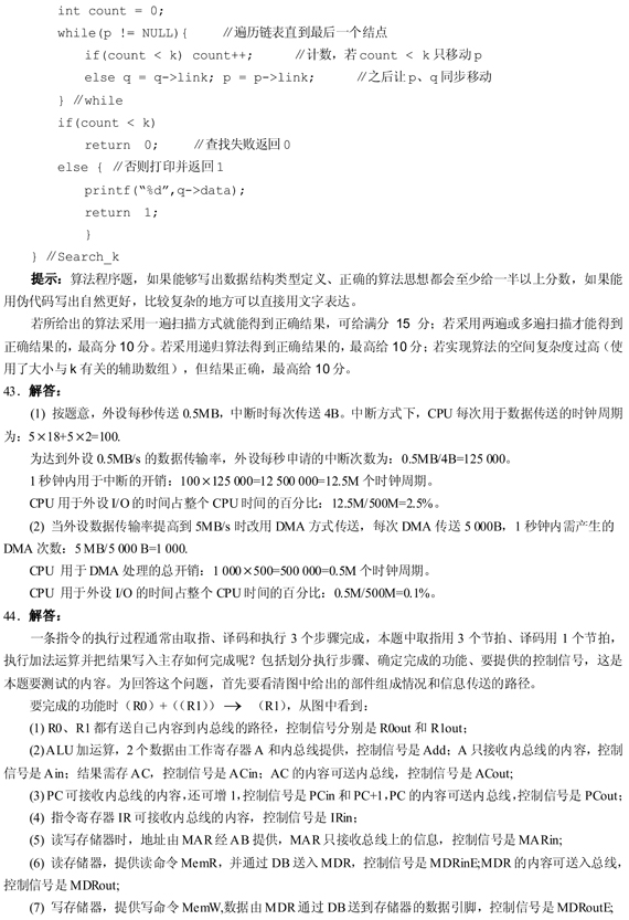
2009年硕士研究生考试计算机统考试题参考答案
2009年硕士研究生考试计算机统考试题参考答案
上传:
2025年02月28日
打印试卷 (共1个文件)
文件列表(共 1 个文件)
2009年硕士研究生考试计算机统考试题参考答案.pdf
(1.95MB)
打印
下载
预览
显示剩余 2 张页面
相关试卷
更多
2024年教育学真题及答案
2022考研管理类联考综合能力真题及答案
2010年考研法律硕士(法学)专业试题及参考答案
2010年全国硕士研究生入学统一考试教育学真题
2022年部分院校应用心理硕士考研真题
2010年硕士研究生考试计算机统考试题参考答案
2018年清华大学心理学347考研真题分析
2010年全国硕士研究生入学考试计算机统考试题
2018年考研大连理工大学876管理学真题回忆版
2024年考研经济类综合能力真题及答案解析
最新上传
更多
2022考研数学(二)真题及答案解析
2018翻译硕士各校211翻译硕士英语作文题目汇总
2022考研数学(三)真题及答案解析
2024年考研政治真题及答案
2024年教育学真题及答案
2022年311教育学专业基础综合试题(部分试题)
2010全国硕士研究生入学统一考试(英语二)试题
2022考研数学一真题试题
2024年199管理综合真题及答案解析
2010年全国硕士研究生入学统一考试数学二试题