通通好学
优秀教学资源分享平台
首页
教育资讯
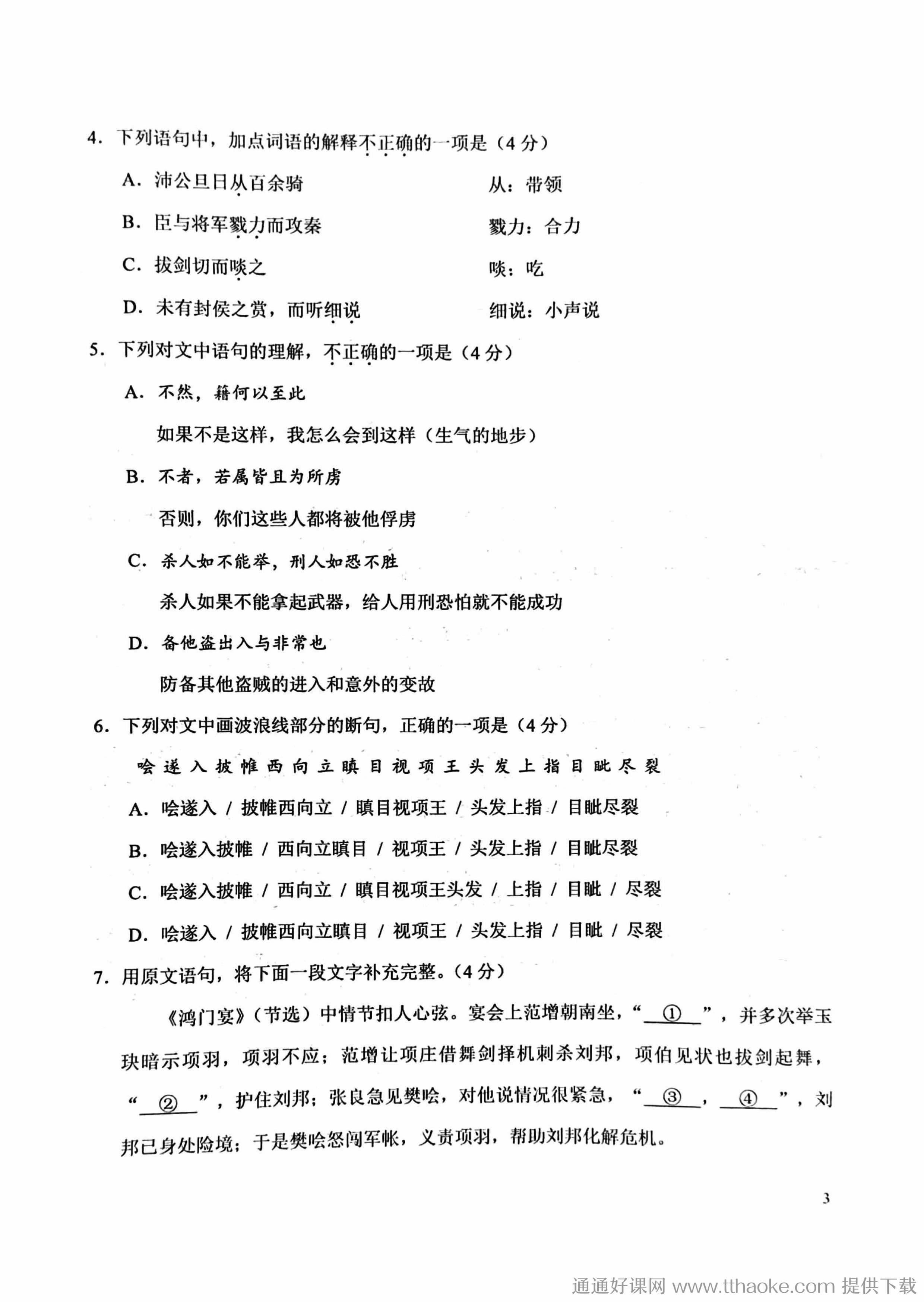
试卷下载
深圳高中
深圳中考地图
登录
登录系统
最近访问
首页
免费试卷
高考试卷
语文
2024北京第二次高中合格考语文试题及答案
2024北京第二次高中合格考语文试题及答案
学科:
语文
年级:
高考试卷
上传:
2024年10月30日
下载试卷
(7.61MB)
打印试卷 (共1个文件)
文件列表(共 1 个文件)
2024北京第二次高中合格考语文试题及答案.pdf
(8.25MB)
打印
下载
预览
显示剩余 2 张页面
相关试卷
更多
2024北京高考语文试题及答案
2024年北京市第一次普通高中学业水平合格性考试语文试题及答案
2023年新高考全国乙卷语文真题(原卷版)
2023年高考全国甲卷语文真题(解析版)
2023年新高考全国Ⅰ卷语文真题(解析版)
2023年高考新课标全国Ⅱ卷语文真题(原卷版)
2023年高考全国甲卷语文真题(原卷版)
2023年高考新课标全国Ⅱ卷语文真题(解析版)
2023年新高考全国Ⅰ卷语文真题(原卷版)
2023年新高考全国乙卷语文真题(解析版)
最新上传
更多
2022考研数学(二)真题及答案解析
2018翻译硕士各校211翻译硕士英语作文题目汇总
2022考研数学(三)真题及答案解析
2024年考研政治真题及答案
2024年教育学真题及答案
2022年311教育学专业基础综合试题(部分试题)
2010全国硕士研究生入学统一考试(英语二)试题
2022考研数学一真题试题
2024年199管理综合真题及答案解析
2010年全国硕士研究生入学统一考试数学二试题