通通好学
优秀教学资源分享平台
首页
教育资讯
试卷下载
深圳高中
深圳中考地图
登录
登录系统
最近访问
首页
免费试卷
高二
语文
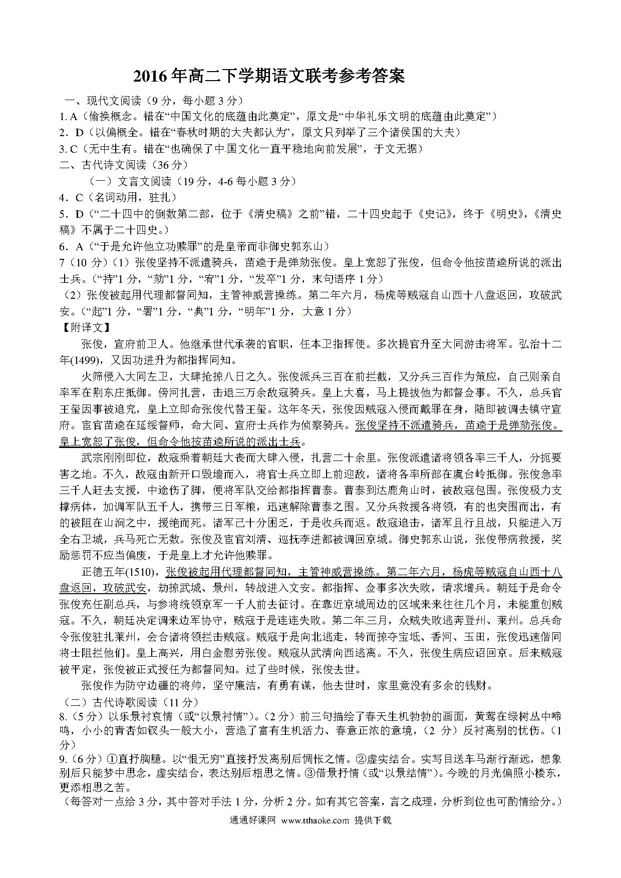
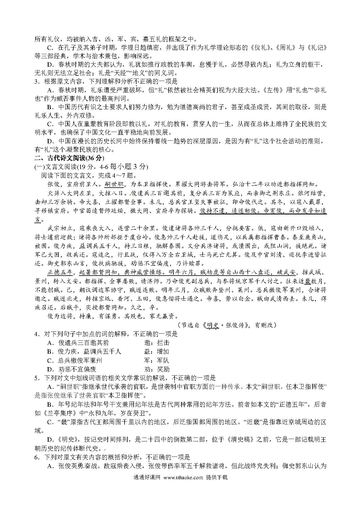
南昌五校2015-2016学年高二语文5月月考试卷及答案
南昌五校2015-2016学年高二语文5月月考试卷及答案
学科:
语文
年级:
高二
教材版本:
人教版
上传:
2017年02月10日
下载试卷
(794.54KB)
打印试卷 (共1个文件)
文件列表(共 1 个文件)
南昌五校2015-2016学年高二语文5月月考试卷及答案.pdf
(837.08KB)
打印
下载
预览
显示剩余 4 张页面
相关试卷
更多
重庆十一中2016-2017年高二上语文期中试题及答案
临泉一中2016-2017学年第一学期高二语文期末试题及答案
钦州港区2016年高二语文11月月考试题及答案
银川一中2016-2017年高二语文期末试卷及答案
辽源市东辽一中2016-2017学年高二上学期期末考试语文试题及答案
新津中学2016-2017年高二12月月考语文试题及答案
龙泉驿区一中2016年高二12月月考语文试题及答案
石家庄第二实验中学2016-2017年第一学期高二语文期中试题及答案
淄川一中2016-2017年高一12月月考语文试题及答案
肇庆市2016-2017学年第一学期高二期末统测语文试卷及答案
最新上传
更多
2022考研数学(二)真题及答案解析
2018翻译硕士各校211翻译硕士英语作文题目汇总
2022考研数学(三)真题及答案解析
2024年考研政治真题及答案
2024年教育学真题及答案
2022年311教育学专业基础综合试题(部分试题)
2010全国硕士研究生入学统一考试(英语二)试题
2022考研数学一真题试题
2024年199管理综合真题及答案解析
2010年全国硕士研究生入学统一考试数学二试题