通通好学
优秀教学资源分享平台
首页
教育资讯
试卷下载
深圳高中
深圳中考地图
登录
登录系统
最近访问
首页
免费试卷
中考试卷
地理
湖南省衡阳市2019年中考地理试题(解析版)
湖南省衡阳市2019年中考地理试题(解析版)
学科:
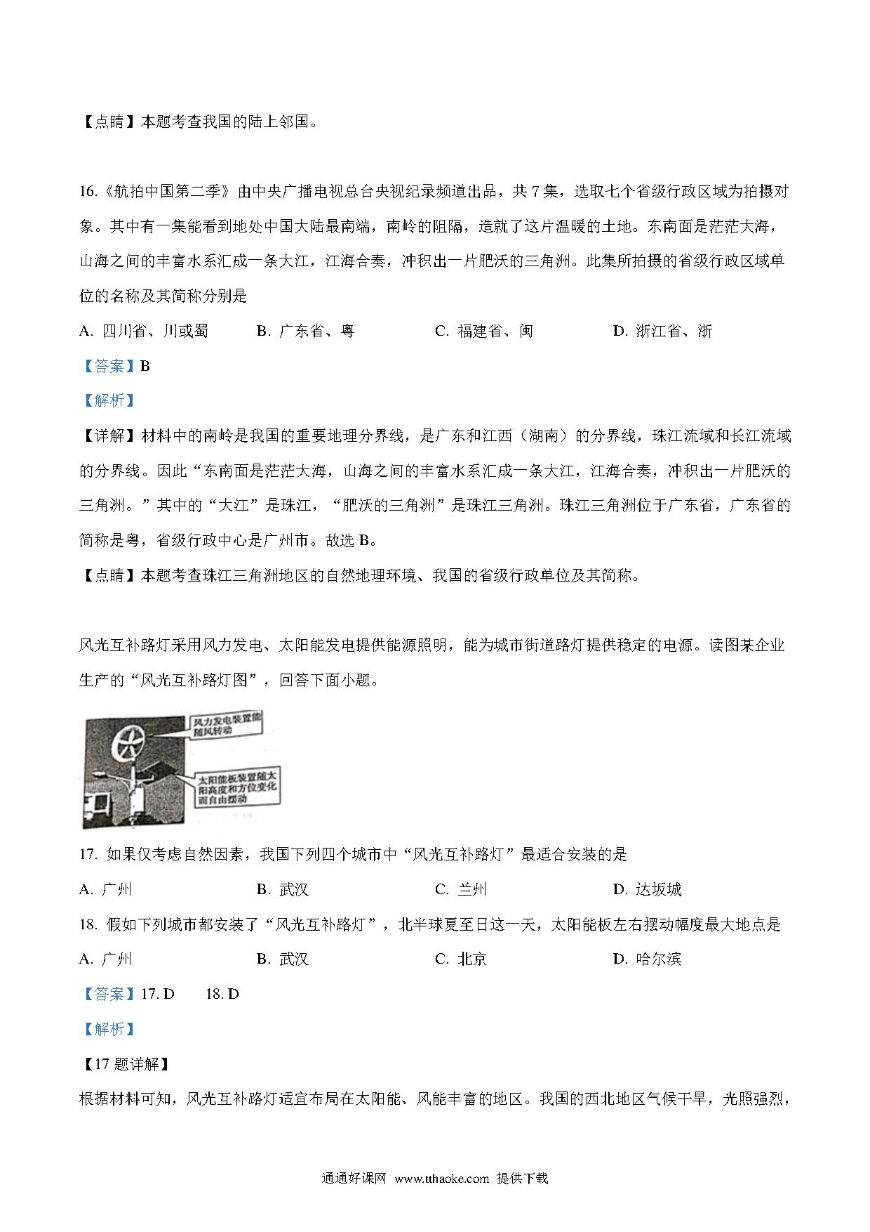
地理
年级:
中考试卷
教材版本:
人教版
上传:
2024年07月23日
下载试卷
(668.15KB)
打印试卷 (共1个文件)
文件列表(共 1 个文件)
湖南省衡阳市2019年中考地理试题(解析版).pdf
(722.31KB)
打印
下载
预览
显示剩余 11 张页面
相关试卷
更多
2022年山东省菏泽市中考地理真题(原卷版)
2022年内蒙古通辽市中考地理真题(原卷版)
2022年山东省东营市中考地理真题(解析版)
2022年山东省济南市中考地理真题(解析版)
2022年山东省滨州市中考地理真题(解析版)
2022年山东省济南市中考地理真题(原卷版)
2022年山东省滨州市中考地理真题(原卷版)
2022年山东省东营市中考地理真题(原卷版)
2022年山东省聊城市中考地理真题(原卷版)
2022年山东省聊城市中考地理真题(解析版)
最新上传
更多
2022考研数学(二)真题及答案解析
2018翻译硕士各校211翻译硕士英语作文题目汇总
2022考研数学(三)真题及答案解析
2024年考研政治真题及答案
2024年教育学真题及答案
2022年311教育学专业基础综合试题(部分试题)
2010全国硕士研究生入学统一考试(英语二)试题
2022考研数学一真题试题
2024年199管理综合真题及答案解析
2010年全国硕士研究生入学统一考试数学二试题