通通好学
优秀教学资源分享平台
首页
教育资讯
试卷下载
深圳高中
深圳中考地图
登录
登录系统
最近访问
首页
免费试卷
五年级
语文
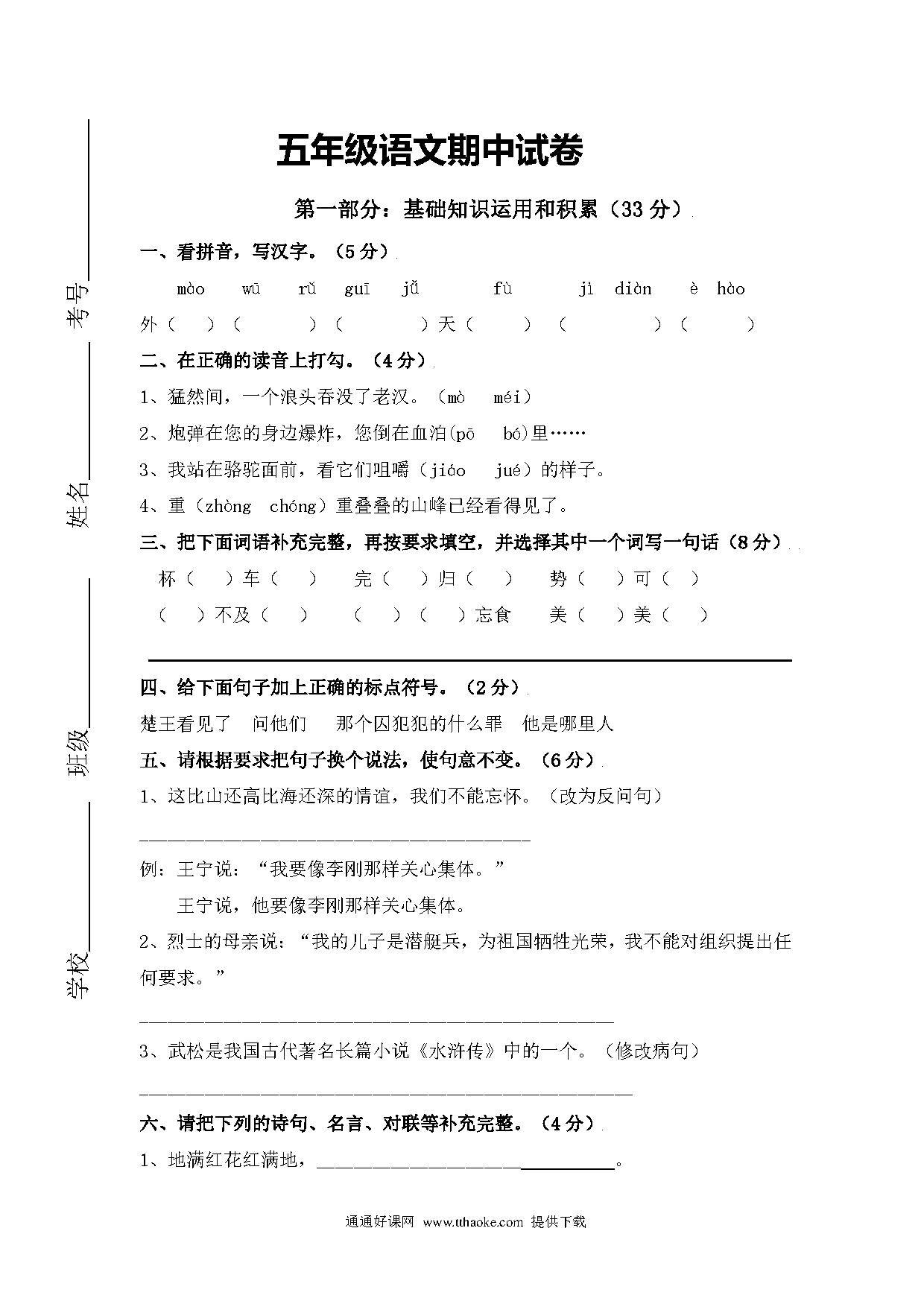
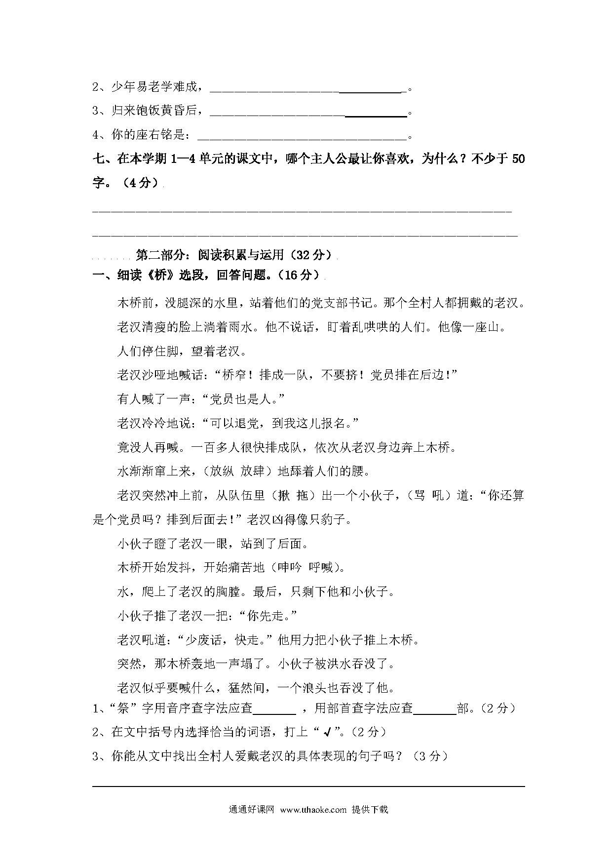
五年级语文下册期中考试卷及答案
五年级语文下册期中考试卷及答案
学科:
语文
年级:
五年级
教材版本:
人教版
上传:
2016年05月08日
下载试卷
(305.7KB)
打印试卷 (共1个文件)
文件列表(共 1 个文件)
五年级语文下册期中考试卷及答案.pdf
(379.44KB)
打印
下载
预览
相关试卷
更多
部编版2022-2023学年五年级语文上期期末测试卷可下载打印(附答案)
2022年部编版五年级语文上册期中质量检测试卷附答案(可下载打印)
2022年部编版五年级语文上册第三单元综合达标测试卷附答案(可下载打印)
部编版2022-2023五年级语文上册第六单元达标测试卷可下载(附答案)
部编版2022学年五年级语文下学期期末考试卷及答案(可下载)
上海市浦东新区2022学年五年级语文上学期期末检测卷可下载打印(附答案)
2022年部编版五年级语文上册综合测试卷附答案(可下载打印)
统编版2024五年级语文下册期中阶段调研试卷免费下载打印(附答案)
统编版2024-2025五年级语文第一学期期末测试卷免费下载(附答案)
2024部编版五年级语文下册五六单元月考测试卷免费下载打印(附答案)
最新上传
更多
2022考研数学(二)真题及答案解析
2018翻译硕士各校211翻译硕士英语作文题目汇总
2022考研数学(三)真题及答案解析
2024年考研政治真题及答案
2024年教育学真题及答案
2022年311教育学专业基础综合试题(部分试题)
2010全国硕士研究生入学统一考试(英语二)试题
2022考研数学一真题试题
2024年199管理综合真题及答案解析
2010年全国硕士研究生入学统一考试数学二试题