通通好学
优秀教学资源分享平台
首页
教育资讯
试卷下载
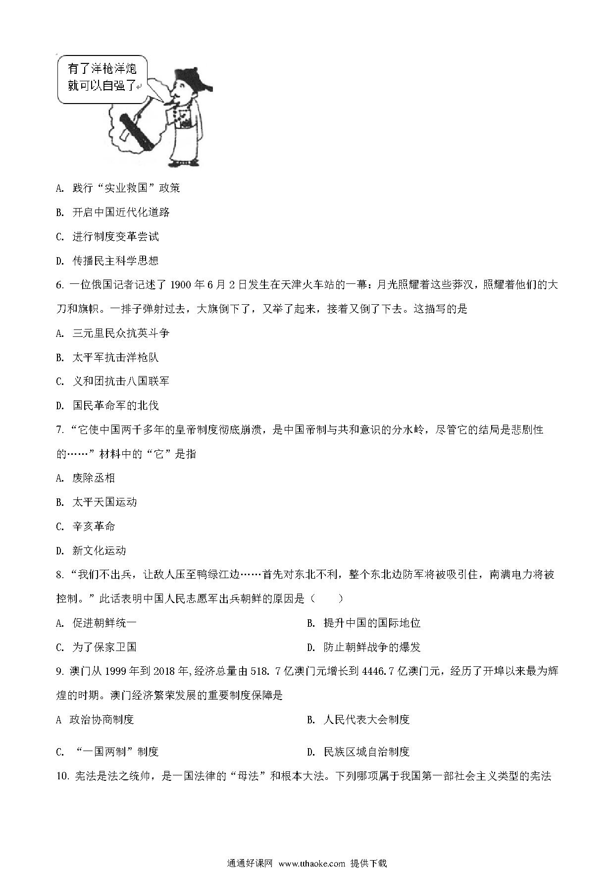
深圳高中
深圳中考地图
登录
登录系统
最近访问
首页
免费试卷
中考试卷
历史
湖南省衡阳市2020年中考历史试题(原卷版)
湖南省衡阳市2020年中考历史试题(原卷版)
学科:
历史
年级:
中考试卷
教材版本:
人教版
上传:
2024年07月23日
下载试卷
(709.66KB)
打印试卷 (共1个文件)
文件列表(共 1 个文件)
湖南省衡阳市2020年中考历史试题(原卷版).pdf
(755.6KB)
打印
下载
预览
显示剩余 1 张页面
相关试卷
更多
四川省宜宾市2017年中考历史真题试题(含解析)
四川省内江市2017年中考历史真题试题(含答案)
浙江省杭州市2017年中考历史真题试题(含解析)
四川省攀枝花市2017年中考历史真题试题(含答案)
新疆乌鲁木齐市2017年中考历史真题试题(含解析)
云南省昆明市2017年中考历史真题试题(含答案)
四川省内江市2017年中考历史真题试题(含解析)
四川省自贡市2017年中考历史真题试题(含答案)
新疆生产建设兵团2017年中考历史真题试题(含解析)
浙江省湖州市2017年中考历史真题试题(含解析)
最新上传
更多
2022考研数学(二)真题及答案解析
2018翻译硕士各校211翻译硕士英语作文题目汇总
2022考研数学(三)真题及答案解析
2024年考研政治真题及答案
2024年教育学真题及答案
2022年311教育学专业基础综合试题(部分试题)
2010全国硕士研究生入学统一考试(英语二)试题
2022考研数学一真题试题
2024年199管理综合真题及答案解析
2010年全国硕士研究生入学统一考试数学二试题