通通好学
优秀教学资源分享平台
首页
教育资讯
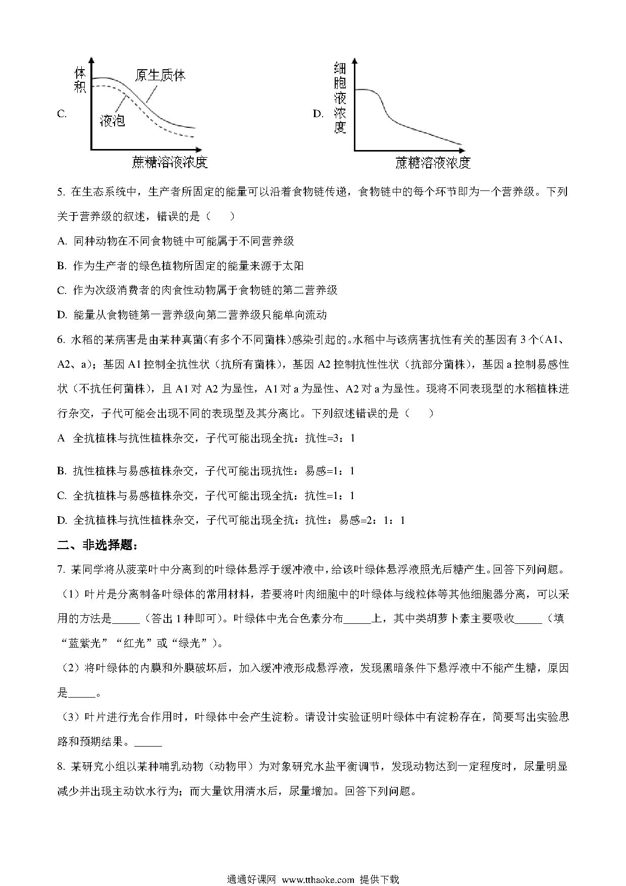
试卷下载
深圳高中
深圳中考地图
登录
登录系统
最近访问
首页
免费试卷
高考试卷
生物
2023年高考全国甲卷生物真题(原卷版)
2023年高考全国甲卷生物真题(原卷版)
学科:
生物
年级:
高考试卷
教材版本:
人教版
上传:
2023年07月23日
下载试卷
(197.75KB)
打印试卷 (共1个文件)
文件列表(共 1 个文件)
2023年高考全国甲卷生物真题(原卷版).pdf
(214.3KB)
打印
下载
预览
相关试卷
更多
2024北京第二次高中合格考生物试题及答案
2024年北京市第一次普通高中学业水平合格性考试生物试题及答案
2023年新教材山东高考真题生物试卷(解析版)
2023年新教材高考湖南卷生物(原卷版)
2023浙江省高考生物6月二次选考卷(原卷版)
2023年新教材山东高考真题生物试卷(原卷版)
2023浙江省高考生物6月二次选考卷(解析版)
2023年新教材高考湖南卷生物(解析版)
2023年新高考湖北高考生物真题(解析版)
2023年新高考广东生物高考真题试卷(原卷版)
最新上传
更多
2022考研数学(二)真题及答案解析
2018翻译硕士各校211翻译硕士英语作文题目汇总
2022考研数学(三)真题及答案解析
2024年考研政治真题及答案
2024年教育学真题及答案
2022年311教育学专业基础综合试题(部分试题)
2010全国硕士研究生入学统一考试(英语二)试题
2022考研数学一真题试题
2024年199管理综合真题及答案解析
2010年全国硕士研究生入学统一考试数学二试题