通通好学
优秀教学资源分享平台
首页
教育资讯
试卷下载
深圳高中
深圳中考地图
登录
登录系统
最近访问
首页
免费试卷
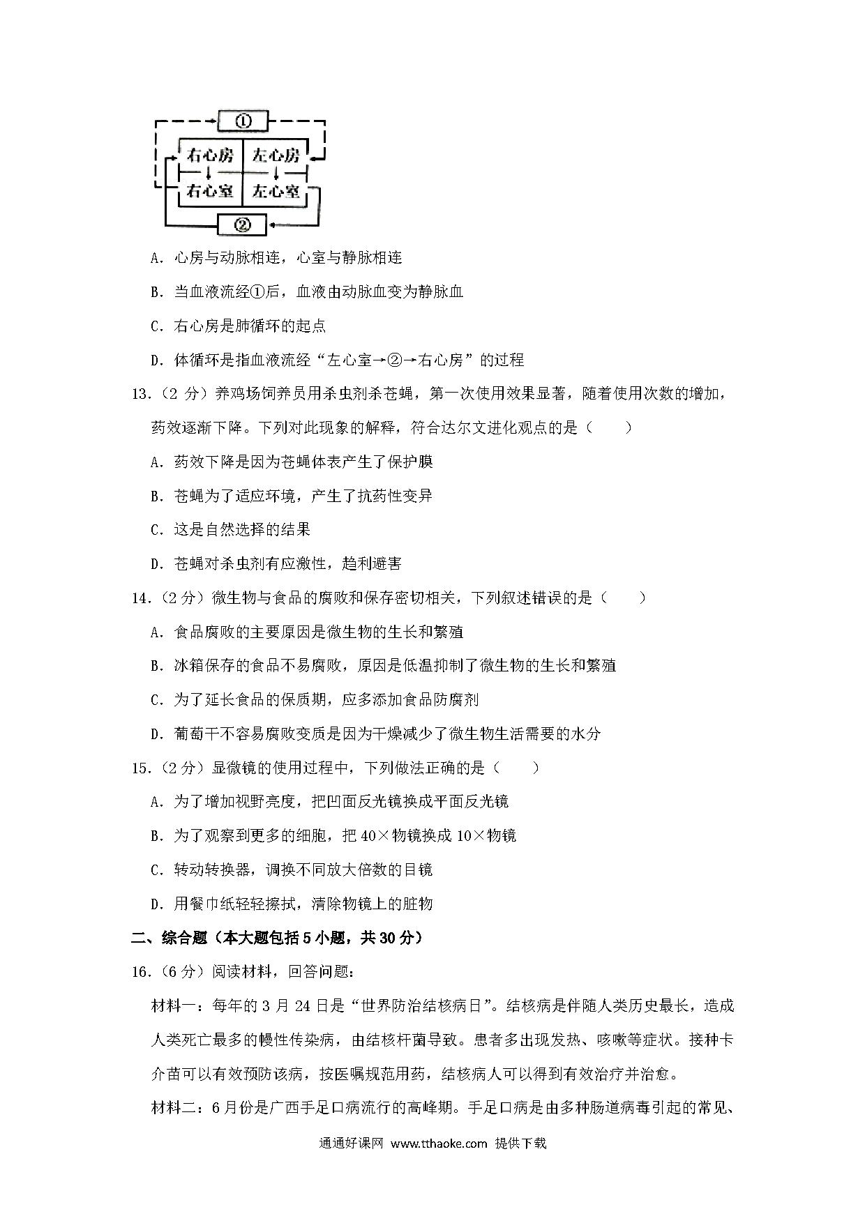
中考试卷
生物
广西北部湾经济区2019年中考生物真题试题(含解析)
广西北部湾经济区2019年中考生物真题试题(含解析)
学科:
生物
年级:
中考试卷
教材版本:
人教版
上传:
2024年07月24日
下载试卷
(448.28KB)
打印试卷 (共1个文件)
文件列表(共 1 个文件)
广西北部湾经济区2019年中考生物真题试题(含解析).pdf
(485.06KB)
打印
下载
预览
显示剩余 6 张页面
相关试卷
更多
2023年四川省凉山彝族自治州中考生物真题(原卷版)
2023年四川省广安市中考生物真题(原卷版)
2023年四川省凉山彝族自治州中考生物真题(解析版)
2023年四川省成都市中考生物真题(原卷版)
2023年四川省广安市中考生物真题(解析版)
2023年四川省成都市中考生物真题(解析版)
2023年陕西省中考生物真题(原卷版)
2023年陕西省中考生物真题(解析版)
2023年山西省阳泉市中考生物真题(原卷版)
2023年山西省阳泉市中考生物真题(解析版)
最新上传
更多
2022考研数学(二)真题及答案解析
2018翻译硕士各校211翻译硕士英语作文题目汇总
2022考研数学(三)真题及答案解析
2024年考研政治真题及答案
2024年教育学真题及答案
2022年311教育学专业基础综合试题(部分试题)
2010全国硕士研究生入学统一考试(英语二)试题
2022考研数学一真题试题
2024年199管理综合真题及答案解析
2010年全国硕士研究生入学统一考试数学二试题