通通好学
优秀教学资源分享平台
首页
教育资讯
试卷下载
深圳高中
深圳中考地图
登录
登录系统
最近访问
首页
免费试卷
高考试卷
物理
高考物理二轮复习题:机械能(含2014高考题)
高考物理二轮复习题:机械能(含2014高考题)
学科:
物理
年级:
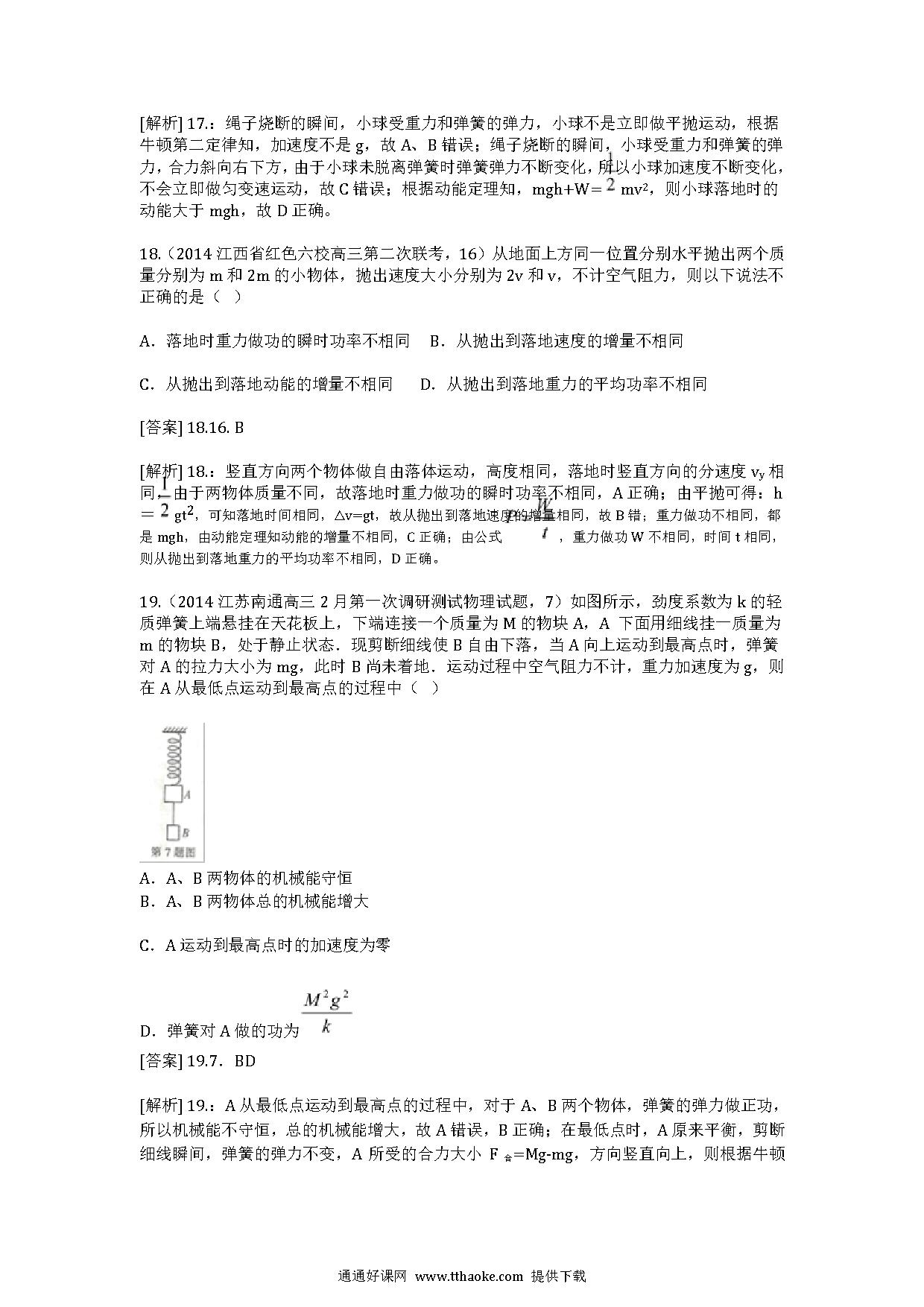
高考试卷
教材版本:
人教版
上传:
2020年12月06日
下载试卷
(1.83MB)
打印试卷 (共1个文件)
文件列表(共 1 个文件)
高考物理二轮复习题:机械能(含2014高考题).pdf
(2.38MB)
打印
下载
预览
显示剩余 74 张页面
相关试卷
更多
2023年全国甲卷物理真题(解析版)
2023年高考全国乙卷物理真题(解析版)
2023年高考新课标理综物理真题(解析版)
2023年高考浙江卷物理真题(6月)(解析版)
2023年高考山东卷物理真题(解析版)
2023年高考浙江卷物理真题(6月)(原卷版)
2023年高考全国乙卷物理真题(原卷版)
2023年高考山东卷物理真题(原卷版)
2023年高考新课标理综物理真题(原卷版)
2023年全国甲卷物理真题(原卷版)
最新上传
更多
2022考研数学(二)真题及答案解析
2018翻译硕士各校211翻译硕士英语作文题目汇总
2022考研数学(三)真题及答案解析
2024年考研政治真题及答案
2024年教育学真题及答案
2022年311教育学专业基础综合试题(部分试题)
2010全国硕士研究生入学统一考试(英语二)试题
2022考研数学一真题试题
2024年199管理综合真题及答案解析
2010年全国硕士研究生入学统一考试数学二试题