通通好学
优秀教学资源分享平台
首页
教育资讯
试卷下载
深圳高中
深圳中考地图
登录
登录系统
最近访问
首页
免费试卷
高二
物理
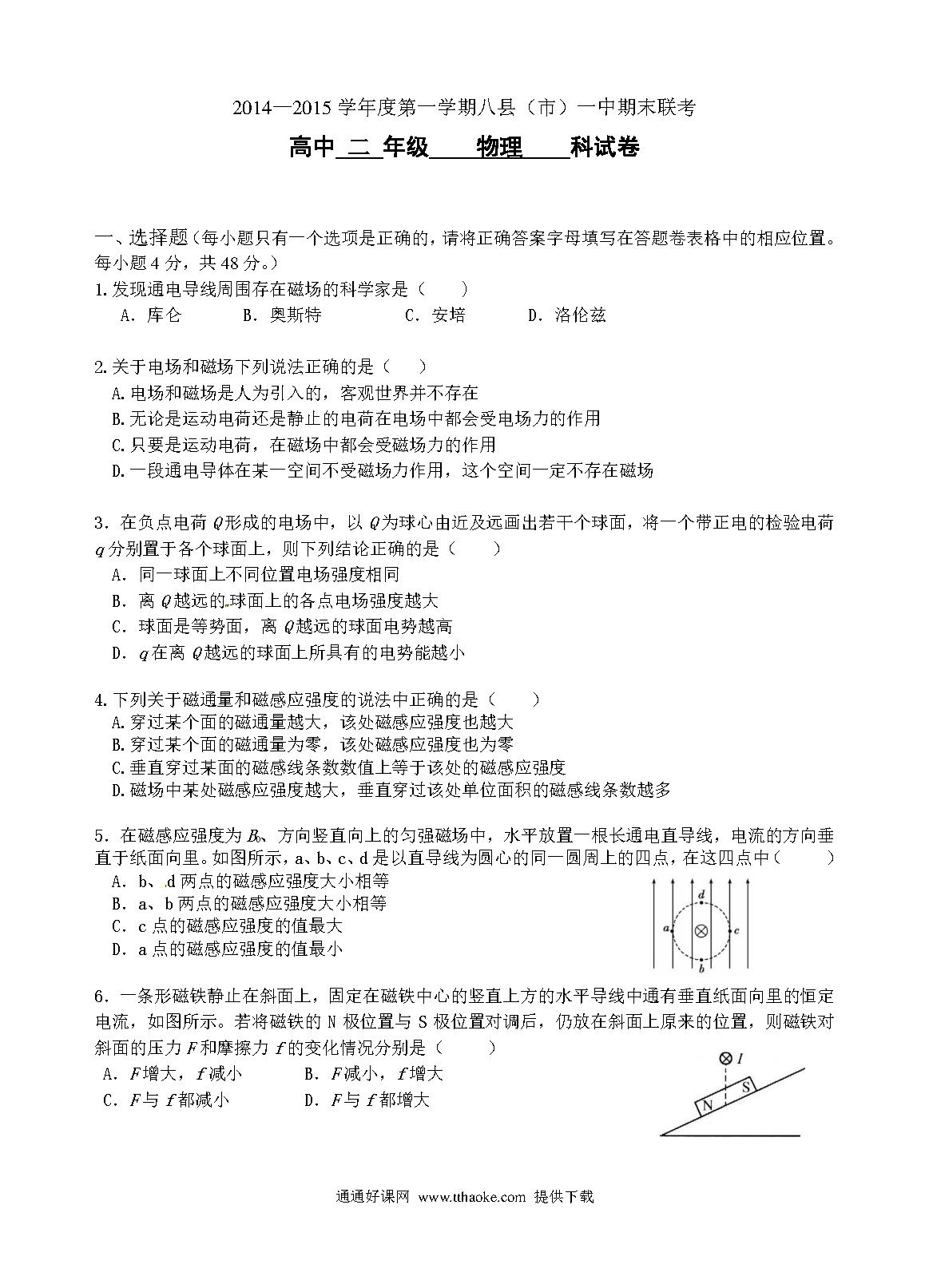
福建省八县一中高二期末物理试卷及答案
福建省八县一中高二期末物理试卷及答案
学科:
物理
年级:
高二
教材版本:
鲁教版
上传:
2020年12月01日
下载试卷
(403.1KB)
打印试卷 (共1个文件)
文件列表(共 1 个文件)
福建省八县一中高二期末物理试卷及答案.pdf
(458.33KB)
打印
下载
预览
显示剩余 2 张页面
相关试卷
更多
肇庆市第一学期高二期末统测物理试卷及答案
江苏省江阴一中高二12月月考物理试卷
昌平区高二物理期末试卷及答案
福州八市第二学期高二物理期中联考试卷及答案
第一学期高二物理期中试题
重庆十一中高二上物理期中试题及答案
重庆十一中高二上物理期中试题及答案(小班)
长春实验中学9月高二物理月考试卷及答案
长春市五县高二上物理期末试题及答案
银川一中高二物理期末试卷及答案
最新上传
更多
2022考研数学(二)真题及答案解析
2018翻译硕士各校211翻译硕士英语作文题目汇总
2022考研数学(三)真题及答案解析
2024年考研政治真题及答案
2024年教育学真题及答案
2022年311教育学专业基础综合试题(部分试题)
2010全国硕士研究生入学统一考试(英语二)试题
2022考研数学一真题试题
2024年199管理综合真题及答案解析
2010年全国硕士研究生入学统一考试数学二试题