通通好学
优秀教学资源分享平台
首页
教育资讯
试卷下载
深圳高中
深圳中考地图
登录
登录系统
最近访问
首页
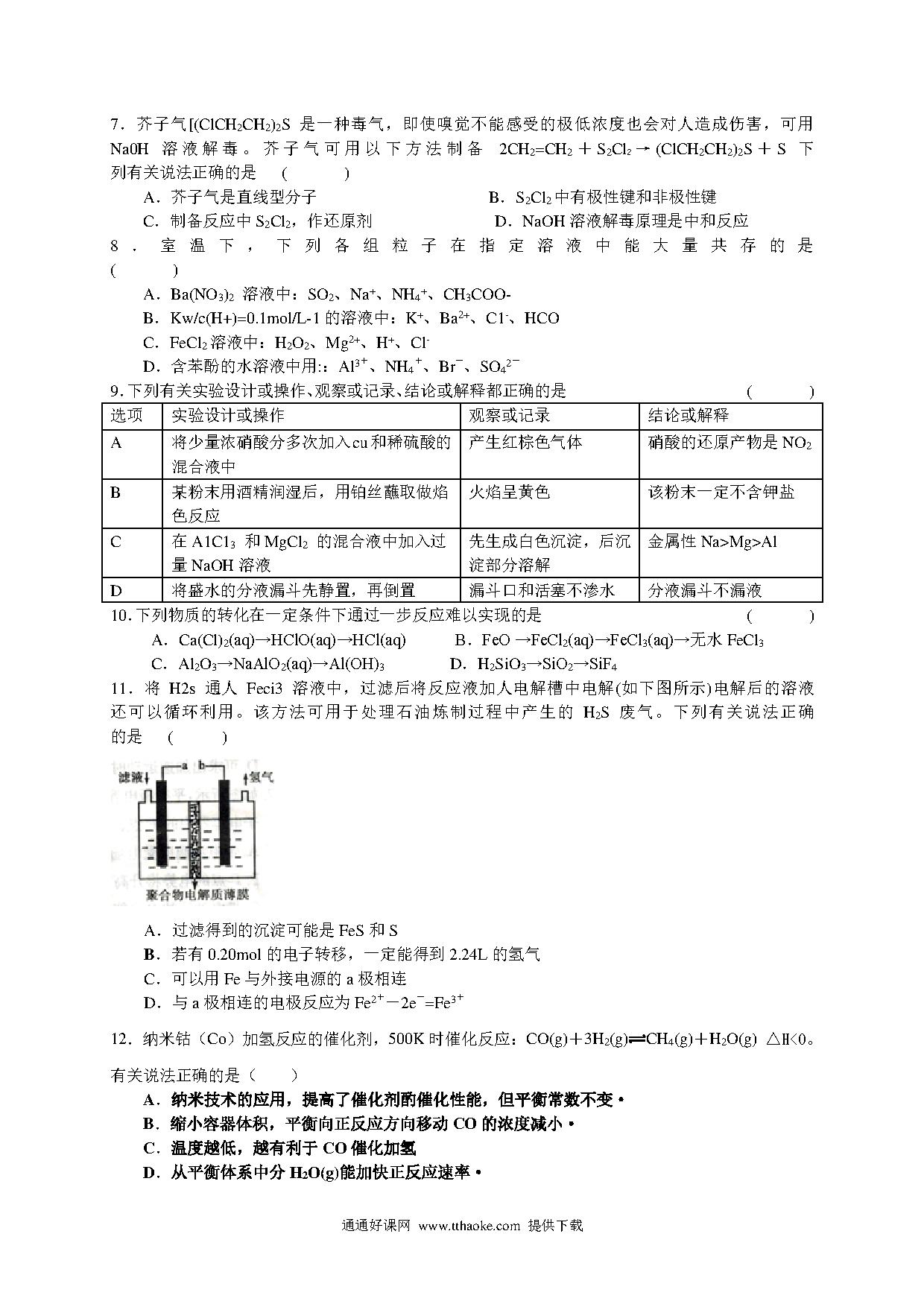
免费试卷
高三
物理
江南十校期末大联考理综试题及答案
江南十校期末大联考理综试题及答案
学科:
物理
年级:
高三
教材版本:
人教版
上传:
2020年12月05日
下载试卷
(2.31MB)
打印试卷 (共1个文件)
文件列表(共 1 个文件)
江南十校期末大联考理综试题及答案.pdf
(2.42MB)
打印
下载
预览
显示剩余 16 张页面
相关试卷
更多
高三物理寒假作业及答案(10份打包)
福州闽清高中第一学期高三物理期中考试试题及答案
福建八县一中高三物理期中联考试卷及答案
贵阳市高三物理期末试卷及答案
公主岭一中高三物理期末试卷及答案
丰台区高三物理期末试题
东城区高三物理期末试题及答案解析
成都七中高三10月月考理综试卷及答案
朝阳区高三物理期末试题及答案
淄博六中高三二诊理综试题及答案
最新上传
更多
2022考研数学(二)真题及答案解析
2018翻译硕士各校211翻译硕士英语作文题目汇总
2022考研数学(三)真题及答案解析
2024年考研政治真题及答案
2024年教育学真题及答案
2022年311教育学专业基础综合试题(部分试题)
2010全国硕士研究生入学统一考试(英语二)试题
2022考研数学一真题试题
2024年199管理综合真题及答案解析
2010年全国硕士研究生入学统一考试数学二试题