通通好学
优秀教学资源分享平台
首页
教育资讯
试卷下载
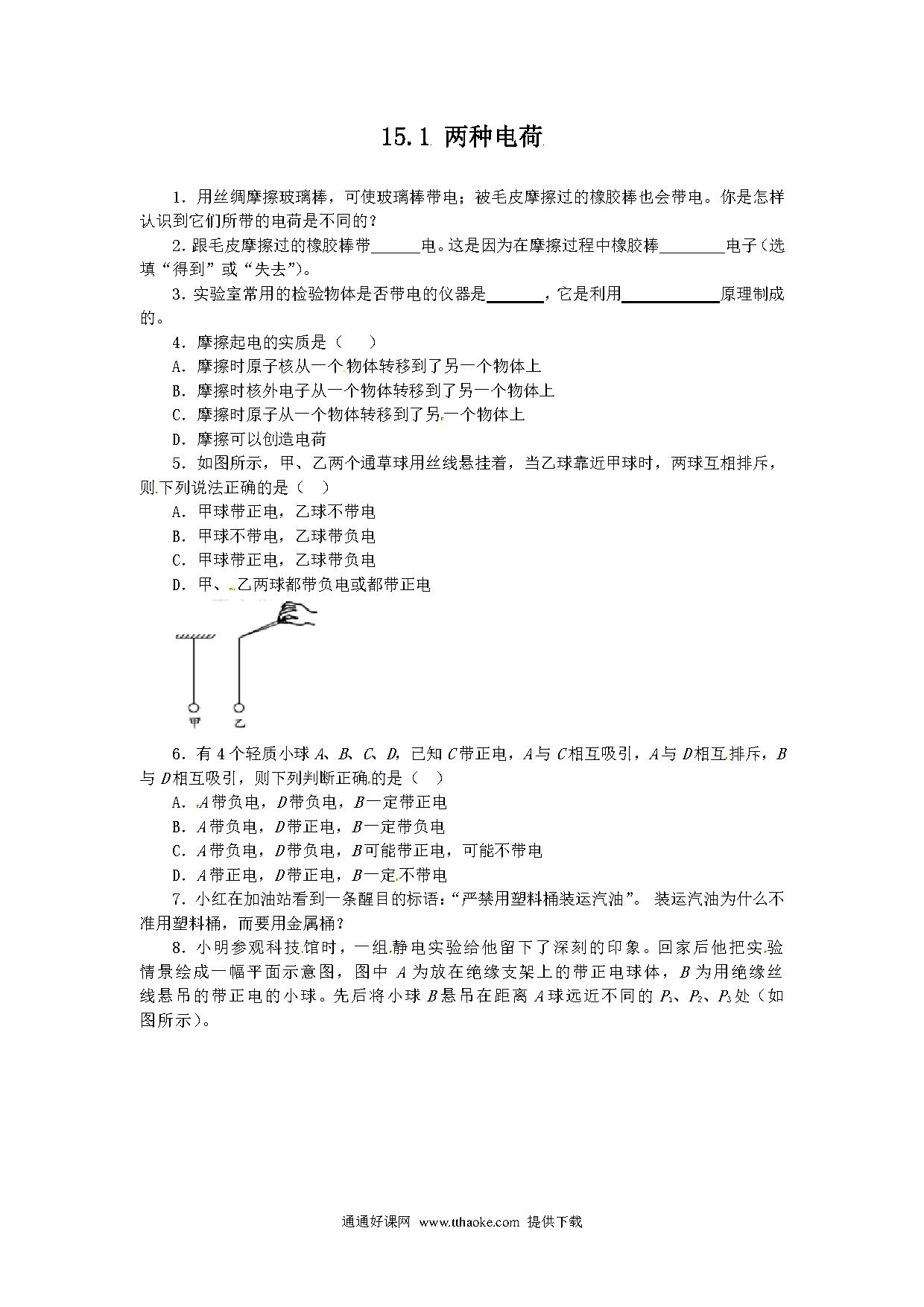
深圳高中
深圳中考地图
登录
登录系统
最近访问
首页
免费试卷
九年级
物理
2014厦门一中15.1两种电荷练习题及
2014厦门一中15.1两种电荷练习题及
学科:
物理
年级:
九年级
教材版本:
人教版
上传:
2021年08月17日
下载试卷
(117.81KB)
打印试卷 (共1个文件)
文件列表(共 1 个文件)
2014厦门一中15.1两种电荷练习题及.pdf
(128.82KB)
打印
下载
预览
相关试卷
更多
2018.1门头沟区初三物理期末试卷
2018.1丰台区初三物理期末试卷
2018.1海淀区初三物理期末试卷及答案
2018.1昌平区初三物理期末试卷
2017-2018学年沪科版九年级物理期末练习卷
太原市2017-2018学年第一学期初三物理期末考试试卷及答案
天津市九年级物理期末复习专题训练全套
宣城市奋飞学校2017~2018学年第一学期九年级物理12月月考试卷
人教版九年级物理基础复习填空
满洲里市2017-2018学年度上学期九年级物理期末试题及答案
最新上传
更多
2022考研数学(二)真题及答案解析
2018翻译硕士各校211翻译硕士英语作文题目汇总
2022考研数学(三)真题及答案解析
2024年考研政治真题及答案
2024年教育学真题及答案
2022年311教育学专业基础综合试题(部分试题)
2010全国硕士研究生入学统一考试(英语二)试题
2022考研数学一真题试题
2024年199管理综合真题及答案解析
2010年全国硕士研究生入学统一考试数学二试题