通通好学
优秀教学资源分享平台
首页
教育资讯
试卷下载
深圳高中
深圳中考地图
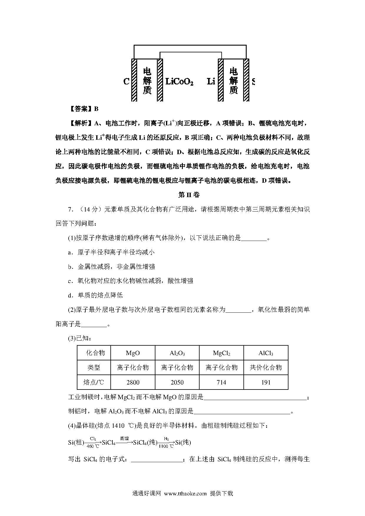
登录
登录系统
最近访问
首页
免费试卷
高考试卷
化学
2014年天津高考理综化学试题含答案WORD
2014年天津高考理综化学试题含答案WORD
学科:
化学
年级:
高考试卷
教材版本:
人教版
上传:
2022年06月30日
下载试卷
(555.55KB)
打印试卷 (共1个文件)
文件列表(共 1 个文件)
2014年天津高考理综化学试题含答案WORD.pdf
(629.71KB)
打印
下载
预览
显示剩余 9 张页面
相关试卷
更多
2024北京高考化学试题及答案
2024年北京市第一次普通高中学业水平合格性考试化学试题及答案
2023年上海高考化学试题
2023年高考新课标理综化学真题(解析版)
2023年高考浙江卷化学真题(6月)(原卷版)
2023年高考浙江卷化学真题(6月)(解析版)
2023年高考山东卷化学真题(原卷版)
2023年高考山东卷化学真题(解析版)
2023年高考全国乙卷化学真题(解析版)
2023年高考全国甲卷化学真题(原卷版)
最新上传
更多
2022考研数学(二)真题及答案解析
2018翻译硕士各校211翻译硕士英语作文题目汇总
2022考研数学(三)真题及答案解析
2024年考研政治真题及答案
2024年教育学真题及答案
2022年311教育学专业基础综合试题(部分试题)
2010全国硕士研究生入学统一考试(英语二)试题
2022考研数学一真题试题
2024年199管理综合真题及答案解析
2010年全国硕士研究生入学统一考试数学二试题