通通好学
优秀教学资源分享平台
首页
教育资讯
试卷下载
深圳高中
深圳中考地图
登录
登录系统
最近访问
首页
免费试卷
八年级
物理
教材全解2016年人教版八年级物理第一章机械运动检测题含答案解析
教材全解2016年人教版八年级物理第一章机械运动检测题含答案解析
学科:
物理
年级:
八年级
教材版本:
人教版
上传:
2021年08月14日
下载试卷
(563.6KB)
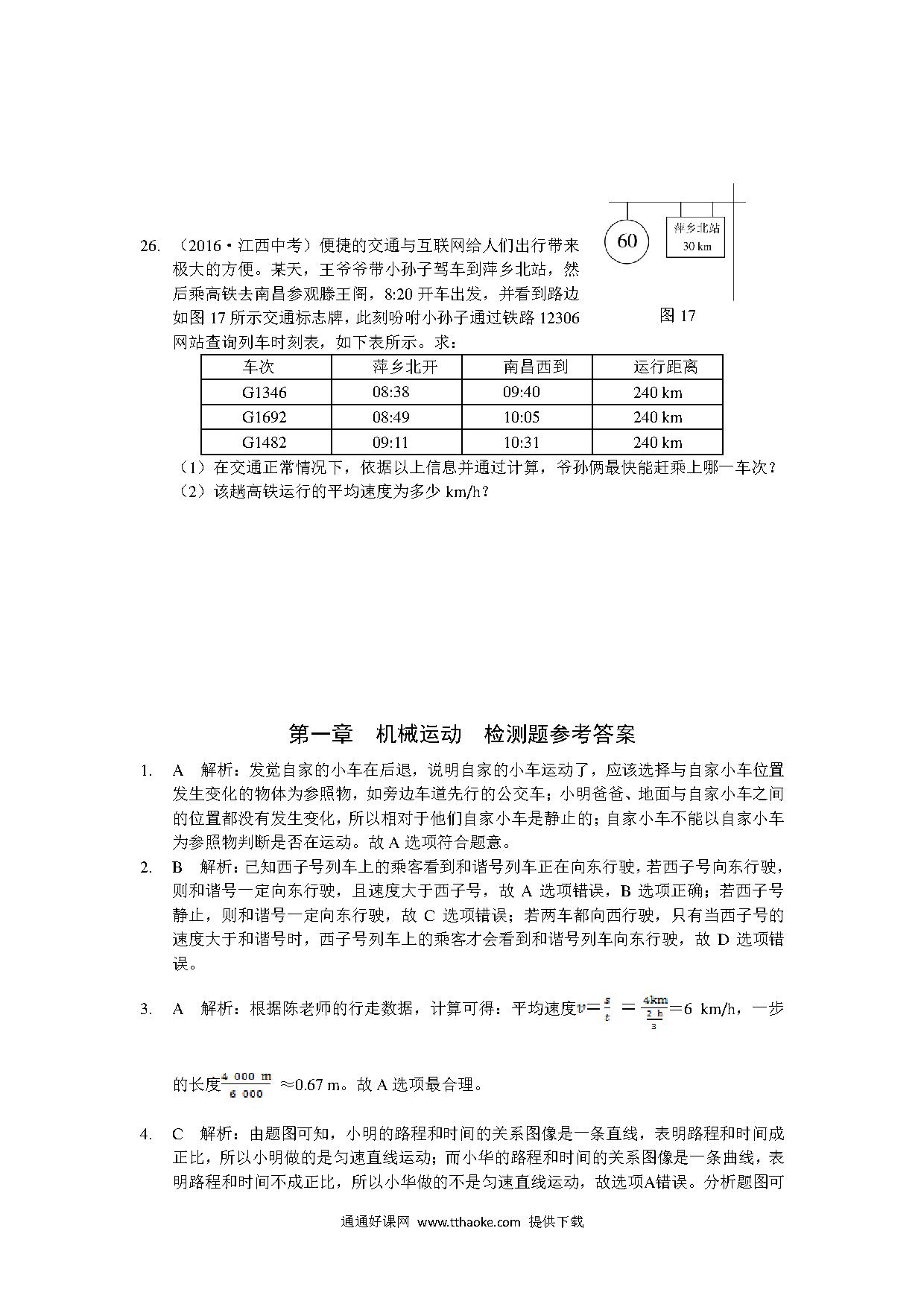
打印试卷 (共1个文件)
文件列表(共 1 个文件)
教材全解2016年人教版八年级物理第一章机械运动检测题含答案解析.pdf
(654.38KB)
打印
下载
预览
显示剩余 3 张页面
相关试卷
更多
重庆市沙坪坝区2016-2017学年八年级下期半期物理试卷及答案
2017.11八年级物理期中考试试卷及答案
济南市槐荫区2017年4月八年级物理期中试题及答案
重庆市开州区2016-2017学年第二学期八年级物理期末试题及答案
厦门市同安区016-2017学年八年级第二学期物理期中试卷及答案
重庆江津联考2016-2017学年度下期初二物理期中试卷及答案
许昌市2016-2017学年第二学期八年级物理期末试题及答案
西华县2016-2017年八年级下学期物理期中试题及答案
武汉市黄陂区2017年3月八年级物理试卷及答案
文安县2016-2017学年第二学期八年级物理期中试卷及答案
最新上传
更多
2022考研数学(二)真题及答案解析
2018翻译硕士各校211翻译硕士英语作文题目汇总
2022考研数学(三)真题及答案解析
2024年考研政治真题及答案
2024年教育学真题及答案
2022年311教育学专业基础综合试题(部分试题)
2010全国硕士研究生入学统一考试(英语二)试题
2022考研数学一真题试题
2024年199管理综合真题及答案解析
2010年全国硕士研究生入学统一考试数学二试题