通通好学
优秀教学资源分享平台
首页
教育资讯
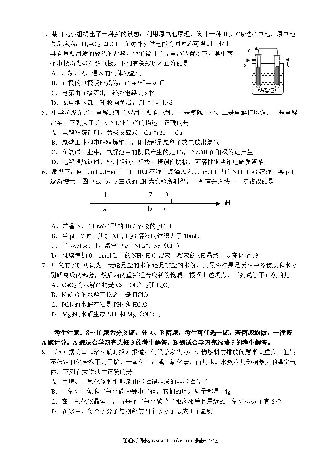
试卷下载
深圳高中
深圳中考地图
登录
登录系统
最近访问
首页
免费试卷
高二
化学
高二下学期期中湖北四校联考化学试题及答案
高二下学期期中湖北四校联考化学试题及答案
学科:
化学
年级:
高二
教材版本:
人教版
上传:
2020年12月08日
下载试卷
(548.38KB)
打印试卷 (共1个文件)
文件列表(共 1 个文件)
高二下学期期中湖北四校联考化学试题及答案.pdf
(619.01KB)
打印
下载
预览
显示剩余 3 张页面
相关试卷
更多
九江一中高二化学上学期期末试卷及答案
临泉一中第一学期高二化学期末试题及答案
醴陵二中高二下学期期中考试化学(文)试卷
醴陵二中、四中高二下学期期中联考化学试卷及答案
荆州中学高二化学上学期期末试卷及答案
吉林油田实验中学高二化学期末试卷及答案
集宁一中高二下学期期中化学试题及答案
吉林实验中学高二上期中化学试题及答案
桓台二中高二12月月考化学试卷及答案
河北巨鹿中学高二下学期第三次月考化学试题及答案
最新上传
更多
2022考研数学(二)真题及答案解析
2018翻译硕士各校211翻译硕士英语作文题目汇总
2022考研数学(三)真题及答案解析
2024年考研政治真题及答案
2024年教育学真题及答案
2022年311教育学专业基础综合试题(部分试题)
2010全国硕士研究生入学统一考试(英语二)试题
2022考研数学一真题试题
2024年199管理综合真题及答案解析
2010年全国硕士研究生入学统一考试数学二试题