通通好学
优秀教学资源分享平台
首页
教育资讯
试卷下载
深圳高中
深圳中考地图
登录
登录系统
最近访问
首页
免费试卷
七年级
数学
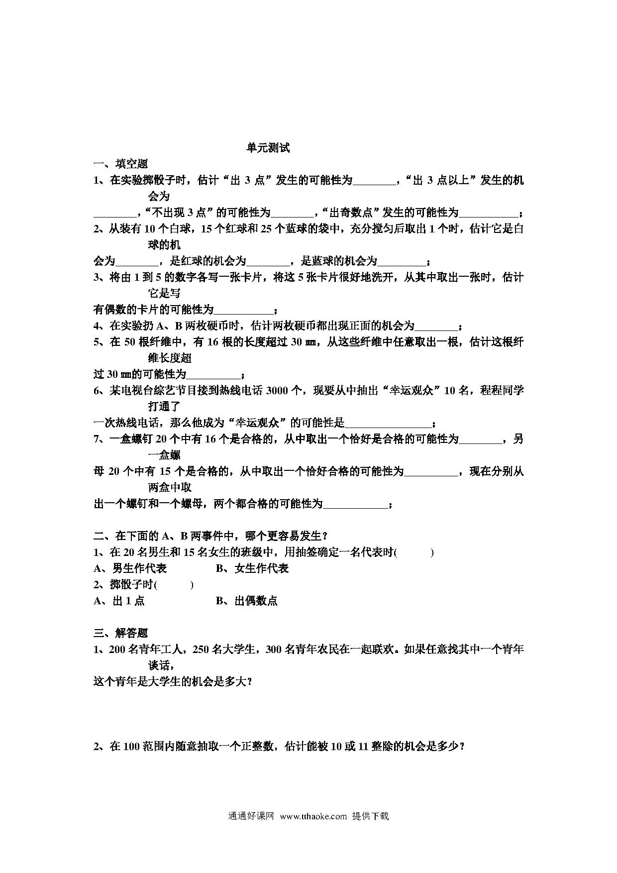
第十章《统计的初步知识》第三节过关练习【华师大版】
第十章《统计的初步知识》第三节过关练习【华师大版】
学科:
数学
年级:
七年级
教材版本:
简体中文
上传:
2008年09月13日
下载试卷
(273.67KB)
打印试卷 (共1个文件)
文件列表(共 1 个文件)
第十章《统计的初步知识》第三节过关练习.pdf
(318.7KB)
打印
下载
预览
相关试卷
更多
郴州市2019年七年级数学上册期末试卷及答案
黑龙江鹤岗市2020年初一数学上册期末试卷及答案
淮北市2019年第一学期七年级数学期末试卷及答案
2020年河北秦皇岛七年级上册数学期末试卷及答案
2020年河北廊坊市七年级上学期数学期末试卷及答案
2019年山东济宁七年级上数学期末试卷及答案
2019年江西上饶七年级上数学期末试卷及答案
2019年江西九江七年级上数学期末试卷及答案
2019年湖南衡阳七年级上数学期末试卷及答案
2019年江西赣州七年级上数学期末试卷及答案
最新上传
更多
2022考研数学(二)真题及答案解析
2018翻译硕士各校211翻译硕士英语作文题目汇总
2022考研数学(三)真题及答案解析
2024年考研政治真题及答案
2024年教育学真题及答案
2022年311教育学专业基础综合试题(部分试题)
2010全国硕士研究生入学统一考试(英语二)试题
2022考研数学一真题试题
2024年199管理综合真题及答案解析
2010年全国硕士研究生入学统一考试数学二试题