通通好学
优秀教学资源分享平台
首页
教育资讯
试卷下载
深圳高中
深圳中考地图
登录
登录系统
最近访问
首页
免费试卷
五年级
数学
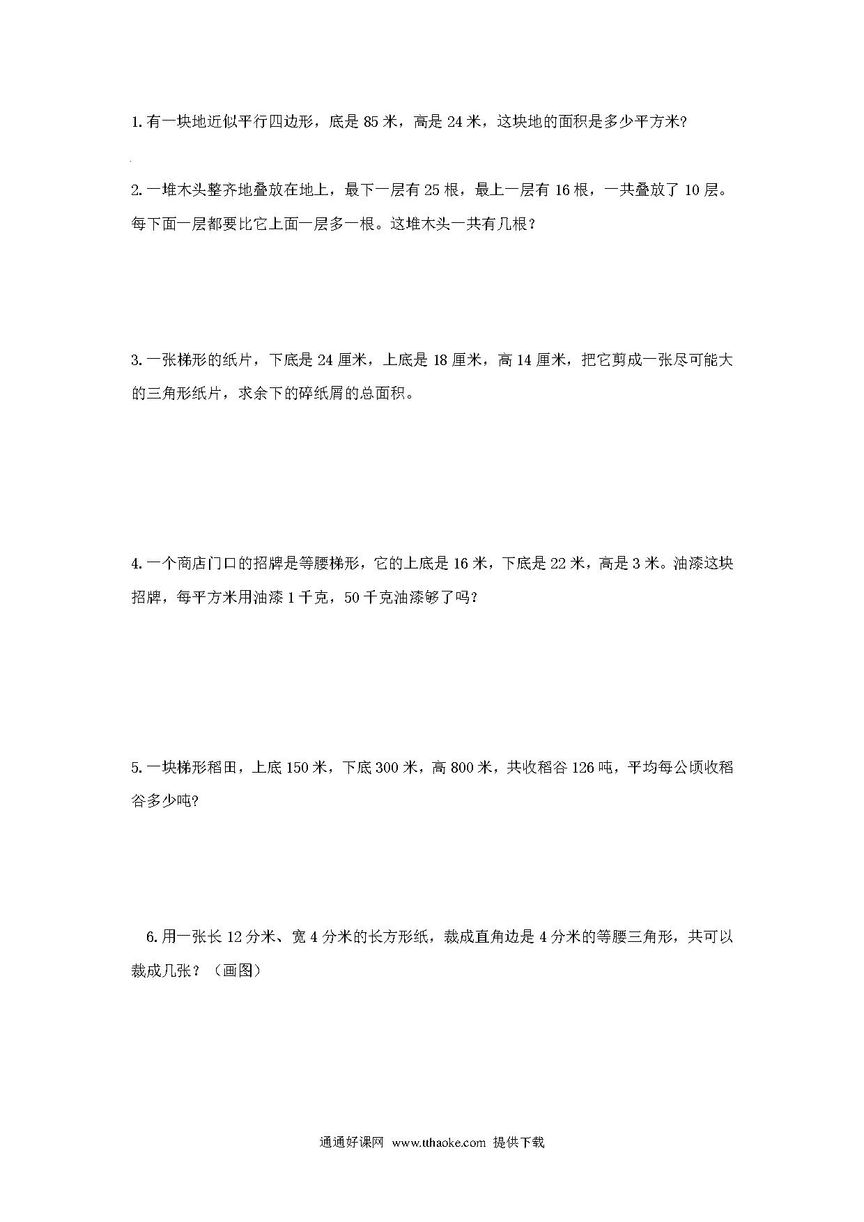
五年级数学第一次月考试卷及答案
五年级数学第一次月考试卷及答案
学科:
数学
年级:
五年级
教材版本:
苏教版
上传:
2015年11月03日
下载试卷
(183.31KB)
打印试卷 (共1个文件)
文件列表(共 1 个文件)
2015-2016年度秋季苏教版五年级数学第一次月考试卷及答案.pdf
(210.65KB)
打印
下载
预览
相关试卷
更多
2022学年福建省福州市五年级数学上册期末测试卷可下载(附答案)
苏教版2022-2023学年五年级数学上册期末测试卷可下载打印(附答案)
人教版2022-2023五年级数学上册第五单元测试卷可下载(附答案)
2022年北师大版五年级数学上册第一单元小数除法测试卷附答案(可下载打印)
2022年人教版五年级数学上册期中复习能力测试卷可下载(附答案)
深圳市光明区2022年小学五年级数学下册期末试卷附答案(可下载打印)
2022学年北师大版五年级数学下册期末测试卷及答案
2022年北师大版五年级数学上册第一单元测试卷附答案(可下载打印)
2022年人教版五年级数学上册期中测试卷可下载(附答案)
2022年北师大版五年级数学上册方程与代数总复习附答案(可下载打印)
最新上传
更多
2022考研数学(二)真题及答案解析
2018翻译硕士各校211翻译硕士英语作文题目汇总
2022考研数学(三)真题及答案解析
2024年考研政治真题及答案
2024年教育学真题及答案
2022年311教育学专业基础综合试题(部分试题)
2010全国硕士研究生入学统一考试(英语二)试题
2022考研数学一真题试题
2024年199管理综合真题及答案解析
2010年全国硕士研究生入学统一考试数学二试题