通通好学
优秀教学资源分享平台
首页
教育资讯
试卷下载
深圳高中
深圳中考地图
登录
登录系统
最近访问
首页
免费试卷
四年级
数学
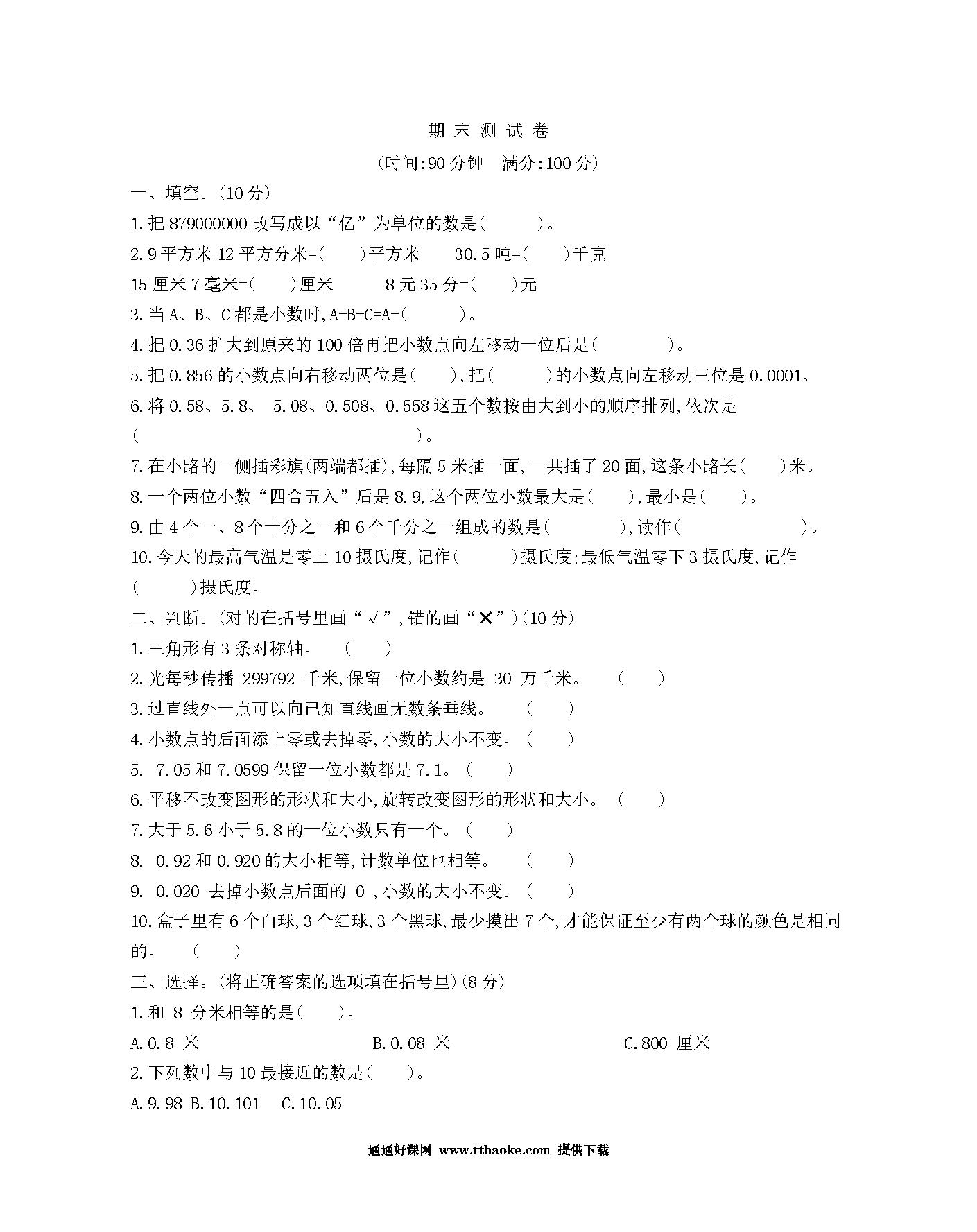
2020-2021学年第二学期北京版四年级数学期末测试题及答案二
2020-2021学年第二学期北京版四年级数学期末测试题及答案二
学科:
数学
年级:
四年级
教材版本:
北京版
上传:
2021年08月01日
下载试卷
(369.61KB)
打印试卷 (共1个文件)
文件列表(共 1 个文件)
2021年北京版四年级数学下册期末测试题及答案二.pdf
(446.05KB)
打印
下载
预览
显示剩余 6 张页面
相关试卷
更多
2023年人教版四年级数学下册期末复习卷可下载打印(附答案)
2023人教版四年级数学下册期中测试卷可下载打印(附答案)
苏教版2023年四年级数学下册《常考解答题》强化测试卷免费下载打印(附答案)
2023北师大版四年级数学下册期中质量检测试卷可下载打印(附答案)
人教版2023四年级数学下册《常考易错选择题》冲刺卷免费下载打印(附答案)
深圳市宝安区2022年小学四年级数学下册期末试卷(全区自主选用卷,可下载打印)
人教版2023年四年级数学下册期末综合测试卷免费下载打印(附答案)
2023人教版四年级数学下册期末复习试卷可下载打印(附答案)
2023年人教版四年级数学下册第五单元测试卷可下载打印(附答案)
2023年人教版四年级数学下册期末常考题可下载打印(附答案)
最新上传
更多
2022考研数学(二)真题及答案解析
2018翻译硕士各校211翻译硕士英语作文题目汇总
2022考研数学(三)真题及答案解析
2024年考研政治真题及答案
2024年教育学真题及答案
2022年311教育学专业基础综合试题(部分试题)
2010全国硕士研究生入学统一考试(英语二)试题
2022考研数学一真题试题
2024年199管理综合真题及答案解析
2010年全国硕士研究生入学统一考试数学二试题